W
Wessel Bulte
5
Workflows
Workflows by Wessel Bulte
Free advanced
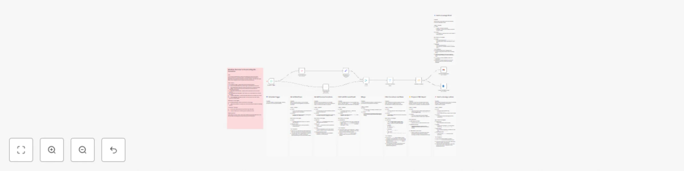
Generate Weekly Workflow Analytics Reports with n8n API & Email Delivery
Generate Weekly n8n Execution Report and Email Summary How it works Automatically runs every 7 days to pull all n8n w...
W
Wessel Bulte DevOps
28 Oct 2025
194
0
Free advanced
Automate Dutch Public Procurement Data Collection with TenderNed
TenderNed Public Procurement What This Workflow Does This workflow automates the collection of public procurement dat...
W
Wessel Bulte Market Research
23 Oct 2025
231
0
Free advanced
Automate meeting documentation with SharePoint, Word, Excel & Outlook
What this template does Receives meeting data via a webform, cleans/structures it, fills a Word docx template, upload...
W
Wessel Bulte Document Extraction
17 Sep 2025
2067
0
Free advanced
Transform Excel data into AI-ready vectors with OpenAI and Supabase
Description This workflow is a practical, “dirty” solution for real world scenarios where frontline workers keep usin...
W
Wessel Bulte Document Extraction
13 Sep 2025
1394
0
Free advanced
Auto-backup n8n workflows to OneDrive with cleanup & email notifications
Automatically BackUp Your n8n Workflows to OneDrive This workflow automates the backup of your self hosted n8n instan...
W
Wessel Bulte DevOps
10 Sep 2025
725
0